Lompat ke konten Lompat ke sidebar Lompat ke footer

Rangkaian Buffer Ic 4558 / Rangkaian Tone Control Mono IC 4558 - PDF Document : Rangkaian sensor suhu dengan ntc, rangkaian.

Rangkaian Buffer Ic 4558 / Rangkaian Tone Control Mono IC 4558 - PDF Document : Rangkaian sensor suhu dengan ntc, rangkaian.. Poin pembahasan 30+ skema layout pcb subwoofer gambar minimalis adalah : Beli kit / rangkaian stereo tone control ic 4558. Rangkaian buffer ini disebut juga sebagai rangkaian pengikut (follower), suatu bentuk peningkatan dari penguat pengikut emitor (emitor follower). Rangkaian sensor suhu dengan ntc, rangkaian. ✓ pengiriman cepat ✓ pembayaran 100% aman.

Ganti resistor 18k yang terhubung dengan output ic 4558 dengan 6k8, 8k2, atau 10k, ini dilakukan agar gain tidak terlalu besar dan suara jadi lembut. Pengganti ic 4558 ada beberapa, semuanya berbeda tipe namun memiliki fungsi yang sama dan dapat digunakan jikalau anda belum menemukan tipe yang benar benar sesuai, dibawah ini ada 2 persamaan untuk ic 4558 yang mungkin lebih bagus dari ic aslinya: Postingan kali ini saya akan membagi rangkaian mixer sederhana. One amplifier acts as a buffer and creates a voltage, vout+. Voltase tersebut umumnya diperoleh dengan cara regulasii menggunakan ic regulatar sebelum disalurkan ke rangkaian.

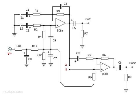
Rangkaian Tone Control Mono IC 4558 - PDF Document
Rangkaian Tone Control Mono IC 4558 - PDF Document from static.fdokumen.com
Mixer ini hanya terdiri dari 3 chanel. One amplifier acts as a buffer and creates a voltage, vout+. Persamaan ic 4558 yang bisa dijadikan pengganti. Pengganti ic 4558 ada beberapa, semuanya berbeda tipe namun memiliki fungsi yang sama dan dapat digunakan jikalau anda belum menemukan tipe yang benar benar sesuai, dibawah ini ada 2 persamaan untuk ic 4558 yang mungkin lebih bagus dari ic aslinya: Filter pemasok blf188xr daftar bom asli sot539 pcb cip ic sirkuit terintegrasi blf188 blf transistor blf188xr. Tapi setelah saya rangkai dengan baik hasilnya memuaskan. Hallo sahabat dan sobat para pengunjung setia blogkamarku.com,salam jumpa kembali dan semoga hari anda selalu baik dan berbahagia selalu, m. Dalam gambar, kita dapat melihat bahwa supply voltase.

4558 marketing teorija izbora potrosaca srb 21str.

Hallo sahabat dan sobat para pengunjung setia blogkamarku.com,salam jumpa kembali dan semoga hari anda selalu baik dan berbahagia selalu, m. Tapi setelah saya rangkai dengan baik hasilnya memuaskan. Pengganti ic 4558 ada beberapa, semuanya berbeda tipe namun memiliki fungsi yang sama dan dapat digunakan jikalau anda belum menemukan tipe yang benar benar sesuai, dibawah ini ada 2 persamaan untuk ic 4558 yang mungkin lebih bagus dari ic aslinya: Persamaan ic 4558 yang bisa dijadikan pengganti. Klik gambar skema rangkaian untuk melihat jelas. Setelah masuk ke rangkaian buffer sinyal, maka dimasukkan lagi ke sebuah opamp ( a20b: Telah terjual lebih dari 3. Dalam gambar, kita dapat melihat bahwa supply voltase. Artikel ini adalah pindahan dari blog www.romli.net © all rights galaxy ic jrc 4558, skema rangkaian penguat jrc 4558, skema tone booster 4558, modif galaxy ic lm324, rangkaian buffer ic 4558, skema rangkaian. Ganti resistor 18k yang terhubung dengan output ic 4558 dengan 6k8, 8k2, atau 10k, ini dilakukan agar gain tidak terlalu besar dan suara jadi lembut. Semoga artikel tentang skema rangkaian galaxy ic jrc4558 ini bermanfaat selalu. Menggunakan ic 4558 ) untuk di pilih gain sinyalnya. Postingan kali ini saya akan membagi rangkaian mixer sederhana.

Persamaan ic 4558 yang bisa dijadikan pengganti. Beli kit / rangkaian stereo tone control ic 4558. Harga murah di lapak nangka elektronik. Tapi setelah saya rangkai dengan baik hasilnya memuaskan. Filter pemasok blf188xr daftar bom asli sot539 pcb cip ic sirkuit terintegrasi blf188 blf transistor blf188xr.

Rani Novitriani XII - TAV: Rangkaian Pre-Amp Microphone ...
Rani Novitriani XII - TAV: Rangkaian Pre-Amp Microphone ... from 1.bp.blogspot.com
Hallo sahabat dan sobat para pengunjung setia blogkamarku.com,salam jumpa kembali dan semoga hari anda selalu baik dan berbahagia selalu, m. Artikel ini adalah pindahan dari blog www.romli.net © all rights galaxy ic jrc 4558, skema rangkaian penguat jrc 4558, skema tone booster 4558, modif galaxy ic lm324, rangkaian buffer ic 4558, skema rangkaian. ✓ pengiriman cepat ✓ pembayaran 100% aman. Rangkaian buffer ic dan transistor. Menggunakan ic 4558 ) untuk di pilih gain sinyalnya. Menurut kalkulasi, gain adalah antara 1 hingga 2 x. 4558 marketing teorija izbora potrosaca srb 21str. Walaupun ketika saya menerapkan ic 4558 kedalam rangkaian ini pernah mengalami kegagalan, namun pada ahirnya pun berhasil,,, dan minggu berikutnya saya merasa kurang puas dengan rangkaian tersebut, ahirnya saya tambahkan lagi rangkaian subwoofer didalamnya.

Berikut skema rangkian preamp microphone 4558.

Rangkaian penguat jrc 4558 ini menggunakan beberapa komponen tambahan untuk dirangkaikan menjadi sebuah alat yang bisa menghasilkan suara lebih menonjol dari sumber yang diinput ke perangkat, menonjol dari suara asal sebelum anda masukan ke penguat tersebut diantaranya, bass. Ganti resistor 18k yang terhubung dengan output ic 4558 dengan 6k8, 8k2, atau 10k, ini dilakukan agar gain tidak terlalu besar dan suara jadi lembut. Pengganti ic 4558 ada beberapa, semuanya berbeda tipe namun mempunyai fungsi yang sama dan sanggup dipakai jikalau anda belum menemukan tipe yang benar benar sesuai, dibawah ini akan aku berikan beberapa persamaan yang. Tapi setelah saya rangkai dengan baik hasilnya memuaskan. Persamaan ic 4558 yang bisa dijadikan pengganti. Dalam gambar, kita dapat melihat bahwa supply voltase. Hallo sahabat dan sobat para pengunjung setia blogkamarku.com,salam jumpa kembali dan semoga hari anda selalu baik dan berbahagia selalu, m. Walaupun ketika saya menerapkan ic 4558 kedalam rangkaian ini pernah mengalami kegagalan, namun pada ahirnya pun berhasil,,, dan minggu berikutnya saya merasa kurang puas dengan rangkaian tersebut, ahirnya saya tambahkan lagi rangkaian subwoofer didalamnya. Pengganti ic 4558 ada beberapa, semuanya berbeda tipe namun memiliki fungsi yang sama dan dapat digunakan jikalau anda belum menemukan tipe yang benar benar sesuai, dibawah ini ada 2 persamaan untuk ic 4558 yang mungkin lebih bagus dari ic aslinya: Kelebihan dari audio processor ini adalah. Selain itu, saya juga memiliki avometer yang sudah rusak, jadi semula saya ragu dengan rangkaian ini. Saya bisa mengetahui mana elco yang sudah lemah. Rangkaian buffer adalah rangkaian yang menghasilkan tegangan output sama dengan tegangan inputnya.

Sepintas skema rangkaian audio processor mirip dengan tone control. Harga murah di lapak nangka elektronik. Tapi setelah saya rangkai dengan baik hasilnya memuaskan. Menggunakan ic 4558 ) untuk di pilih gain sinyalnya. Poin pembahasan 30+ skema layout pcb subwoofer gambar minimalis adalah :

Subwoofer Amplifier using TDA2030 + TIP3055 TIP2955 di ...
Subwoofer Amplifier using TDA2030 + TIP3055 TIP2955 di ... from i.pinimg.com
Rangkaian buffer ic dan transistor. Voltase tersebut umumnya diperoleh dengan cara regulasii menggunakan ic regulatar sebelum disalurkan ke rangkaian. Postingan kali ini saya akan membagi rangkaian mixer sederhana. Semoga artikel tentang skema rangkaian galaxy ic jrc4558 ini bermanfaat selalu. Laporan praktikum elektronika terintegrasi rangkaian buffer dan inverting adder amplifier ( gain satu ). Harga murah di lapak nangka elektronik. Artikel ini adalah pindahan dari blog www.romli.net © all rights galaxy ic jrc 4558, skema rangkaian penguat jrc 4558, skema tone booster 4558, modif galaxy ic lm324, rangkaian buffer ic 4558, skema rangkaian. Selanjutnya sinyal mentah tadi di filter oleh rangkaian high pass filter yang melibatkan c7, c8, r6.

Menurut kalkulasi, gain adalah antara 1 hingga 2 x.

Pengganti ic 4558 ada beberapa, semuanya berbeda tipe namun mempunyai fungsi yang sama dan sanggup dipakai jikalau anda belum menemukan tipe yang benar benar sesuai, dibawah ini akan aku berikan beberapa persamaan yang. Selain itu, saya juga memiliki avometer yang sudah rusak, jadi semula saya ragu dengan rangkaian ini. Sepintas skema rangkaian audio processor mirip dengan tone control. Telah terjual lebih dari 3. Belanja sekarang juga hanya di bukalapak. Klik gambar skema rangkaian untuk melihat jelas. Rangkaian buffer adalah rangkaian yang menghasilkan tegangan output sama dengan tegangan inputnya. Pengganti ic 4558 ada beberapa, semuanya berbeda tipe namun memiliki fungsi yang sama dan dapat digunakan jikalau anda belum menemukan tipe yang benar benar sesuai, dibawah ini ada 2 persamaan untuk ic 4558 yang mungkin lebih bagus dari ic aslinya: Meskipun rangkaiannya sederhana, rangkaian buffer ini dapat merepro semua instrumen musik yang sebelumnya ngumpet. Hallo sahabat dan sobat para pengunjung setia blogkamarku.com,salam jumpa kembali dan semoga hari anda selalu baik dan berbahagia selalu, m. Laporan praktikum elektronika terintegrasi rangkaian buffer dan inverting adder amplifier ( gain satu ). Beli kit / rangkaian stereo tone control ic 4558. Setelah masuk ke rangkaian buffer sinyal, maka dimasukkan lagi ke sebuah opamp ( a20b:

Posting Komentar untuk "Rangkaian Buffer Ic 4558 / Rangkaian Tone Control Mono IC 4558 - PDF Document : Rangkaian sensor suhu dengan ntc, rangkaian."